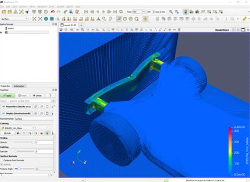
How Crash Simulations Succeed with Open-Source Software

Back to the Article