Current Measurement Without Belief IssuesShunt or Sensor? Where Errors Arise—and How Current Measurement Chains Can Be Made Robust
From
Falko Ladiges* | Translated by AI
11 min Reading Time
Today, current measurement determines the stability, protection and efficiency of modern power electronics. The choice between shunt and magnetic sensor is therefore a system decision - not just a question of principle.
Comparison: When is a shunt better than a current sensor and when is it not?
(Image: WDI AG)
In many designs, current measurement has long been more than just a "measuring point" at the edge of the circuit. It determines how stable control circuits work, how early protective functions react - and whether efficiency gains in power electronics are not wasted due to unnecessary losses or measurement errors. At the same time, the requirements are increasing: higher current densities, faster switching processes and limited installation space meet the expectation of cleanly recording current curves - from mA quiescent current to short-term load peaks.
Two basic principles have been established for this task. The classic current measuring resistor (shunt) determines the current directly via the voltage drop across a known, very small resistance (U = I ⋅ R). Magnetic current sensors, on the other hand, detect the magnetic field generated by the conductor and derive a current signal from it. Depending on the sensor design, galvanic isolation between the measurement and power path can be realized - provided that the sensor and mechanics provide a defined insulation barrier.
Both approaches are technically mature, but have different boundary conditions: Shunts cause power loss due to the measurement principle and require layout and thermal discipline because very small measurement voltages are evaluated in a harsh dV/dt and dI/dt environment. Magnetic sensors decouple the measurement path from the current conductor, but are more dependent on geometry, offset/drift and magnetic interference. To ensure that the selection does not become a question of faith, it is worth taking a look at typical sources of error and the system criteria that can be derived from them - from accuracy and bandwidth to EMC and isolation through to integration and testing effort.
Figure 1: Current measurement with a 1mΩ shunt resistor.
(Image: WDI AG)
Shunts: Precise - If the Environment is Right
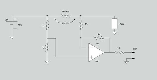
The shunt is the classic solution for current measurement: a low-impedance precision resistor is looped into the current path in series. The current generates a voltage drop that is proportional to the current and resistance (U = I ⋅ R). This differential voltage is typically evaluated via a current sense amplifier or an instrumentation amplifier, often supplemented by A/D conversion and digital filtering.
The charm of the principle lies in its directness: the shunt maps the current without magnetic detours and behaves very linearly over wide ranges. In practice, however, the measurement is less "trivial" than the formula suggests - because the signal is often in the millivolt range. This brings effects to the fore that are of little significance at higher voltage levels: Contact and track resistances, thermal gradients, interference coupling from switching power nodes as well as the common mode voltage range of the amplifier, especially for high-side measurements.
The design of the measuring chain as an overall system is therefore crucial for reliable results. This includes a suitable shunt value (compromise between power loss and signal level), thermal integration (self-heating changes the resistance via the temperature coefficient) and a consistent four-pole connection (Kelvin measurement) so that the voltage drop is actually recorded at the resistor element and not "somewhere" in the current path. Equally important: a clean, symmetrical conductor routing and a front end that stably processes small differential voltages even with large and rapid common mode changes.
Example:
20 A continuous current at 0.5 mΩ causes around 0.20 W power loss; 40 A corresponds to around 0.80 W. With short peaks (e.g. 10 ms), the temperature usually rises significantly less than with continuous load due to the thermal time constant - the derating should therefore be based on the specific pulse profile.
At 50 ppm/K TCR, heating by +40 K ≈ 0.2 % change in resistance (as gain shift of the measuring chain) - allow for calibration or tolerance reserve.
In short: shunts enable very precise, cost-efficient current measurement - provided the layout, thermal and analog front end are considered from the outset. Where this discipline is not adhered to, measurement errors are typically not caused by the shunt itself, but by the environment in which its small measurement signal has to be obtained and processed.
Figure 2: The circuit diagram of the current measurement with shunt resistor.
(Image: WDI AG)
Magnetic: Convenient, Depending on Geometry
Magnetic current sensors do not measure the current via a voltage drop in the conductor, but indirectly via the magnetic field generated by each current-carrying conductor. The sensor is positioned in a defined geometry in relation to the primary conductor - as an integrated solution with an internal primary conductor, as a feed-through or clamp-on sensor or as a module around a busbar. The basic principle is therefore contactless: the measuring path does not necessarily interfere with the load circuit and - depending on the design - can be realized electrically isolated, provided that the component or the mechanical structure provides a specified insulation barrier.
Date: 08.12.2025
Naturally, we always handle your personal data responsibly. Any personal data we receive from you is processed in accordance with applicable data protection legislation. For detailed information please see our privacy policy.
Consent to the use of data for promotional purposes
I hereby consent to Vogel Communications Group GmbH & Co. KG, Max-Planck-Str. 7-9, 97082 Würzburg including any affiliated companies according to §§ 15 et seq. AktG (hereafter: Vogel Communications Group) using my e-mail address to send editorial newsletters. A list of all affiliated companies can be found here
Newsletter content may include all products and services of any companies mentioned above, including for example specialist journals and books, events and fairs as well as event-related products and services, print and digital media offers and services such as additional (editorial) newsletters, raffles, lead campaigns, market research both online and offline, specialist webportals and e-learning offers. In case my personal telephone number has also been collected, it may be used for offers of aforementioned products, for services of the companies mentioned above, and market research purposes.
Additionally, my consent also includes the processing of my email address and telephone number for data matching for marketing purposes with select advertising partners such as LinkedIn, Google, and Meta. For this, Vogel Communications Group may transmit said data in hashed form to the advertising partners who then use said data to determine whether I am also a member of the mentioned advertising partner portals. Vogel Communications Group uses this feature for the purposes of re-targeting (up-selling, cross-selling, and customer loyalty), generating so-called look-alike audiences for acquisition of new customers, and as basis for exclusion for on-going advertising campaigns. Further information can be found in section “data matching for marketing purposes”.
In case I access protected data on Internet portals of Vogel Communications Group including any affiliated companies according to §§ 15 et seq. AktG, I need to provide further data in order to register for the access to such content. In return for this free access to editorial content, my data may be used in accordance with this consent for the purposes stated here. This does not apply to data matching for marketing purposes.
Right of revocation
I understand that I can revoke my consent at will. My revocation does not change the lawfulness of data processing that was conducted based on my consent leading up to my revocation. One option to declare my revocation is to use the contact form found at https://contact.vogel.de. In case I no longer wish to receive certain newsletters, I have subscribed to, I can also click on the unsubscribe link included at the end of a newsletter. Further information regarding my right of revocation and the implementation of it as well as the consequences of my revocation can be found in the data protection declaration, section editorial newsletter.
Various sensor concepts are used in practice. The magnetic field is often recorded via Hall or magnetoresistive elements and then processed in the sensor. Compensated, closed-loop methods take the principle further: a counter field is generated so that the magnetic flux in the measuring core is regulated; the compensation current required for this forms the measuring signal. Such architectures are primarily aimed at better linearity and lower drift, but typically increase the complexity in terms of size, electronics and costs.
The great advantage of magnetic sensors lies in system integration: the measurement level is usually already processed and therefore less sensitive to the typical "mV problems" of a shunt.
At the same time, the error profile shifts: instead of contact and track resistances, the offset and drift of the sensor, tolerances of the field geometry and sensitivity to magnetic interference fields dominate. These include neighboring current conductors, unfavorable return current paths and - depending on the environment - magnetic components in the immediate vicinity.
For this reason, mechanical and electrical integration is an essential part of the measurement concept: conductor routing, spacing, alignment and, if necessary, additional shielding measures make a decisive contribution to measurement quality.
The dynamics are also heavily dependent on the sensor type. While shunt measurements can be very fast due to the principle and are mainly limited by the front end and parasitic elements, magnetic sensors have "built-in" signal processing, which also determines the bandwidth and filter characteristics. For developers, this means that not only the measuring range and accuracy, but also the bandwidth, delay and behavior during current peaks should be evaluated early on based on the system requirements.
The bottom line is that magnetic current sensors offer clear advantages when the focus is on insulation, minimal interference with the current path and integration costs. For very low currents and maximum precision over temperature and service life, however, they are more challenging to design - not because the principle is unsuitable, but because offset, drift and geometry effects have a greater impact on the error balance than with shunts.
Five Criteria That Really Make the Difference
Whether shunt or current sensor: a single criterion is rarely decisive. It is usually the sum of the error budget, thermal, EMC environment, insulation concept and integration effort. If you evaluate these points in a structured way, you can avoid the current measurement becoming a debugging issue later on.
Accuracy and resolution: Shunts are very linear and can enable high precision down to small currents if the measuring chain is clean. With magnetic sensors, offset and drift often limit the low current resolution - particularly relevant if the zero point must remain stable over temperature and service life.
Losses and thermal performance: Losses (I2 - R) occur in the shunt due to the measuring principle, which can influence both efficiency and measured value. Magnetic sensors typically place less strain on the current path, but require attention to the temperature behavior of the offset and sensitivity.
EMC robustness: Shunts are primarily susceptible to electrical interference (mV signals, dV/dt, common mode), which is why Kelvin connection, small loop areas and a robust front end are crucial. Magnetic sensors react more strongly to field geometry and magnetic interference sources; return current routing, positioning and distance are important here.
Isolation and system complexity: Galvanic isolation requires an isolated front end or a suitable measuring point architecture for the shunt. Sensor technology can enable isolation depending on the design - provided the component and mechanics are specified for this. In both cases, the overall system consisting of component, layout, mechanics and test concept is decisive.
Bandwidth, dynamics and response time: Shunt measurements can be very fast if the front end, filter and layout are designed for this. Depending on the principle and signal processing, magnetic sensors have a defined bandwidth and delay - this must match the control or protection function.
Important: An "insulated measurement" only exists if the component and mechanics specify a suitable insulation rating (basic/reinforced) and the test voltage (e.g. 1 min) is specified. In addition, clearance and creepage distances (clearance/creepage) as well as material group and degree of contamination must match the target standard and the housing/conductor board layout; the insulation concept is therefore part of the electrical and mechanical systems.
Figure 3: The functional circuit of a current sensor.
(Image: WDI AG)
Application Profiles Instead of Gut Feeling
In real designs, the decision is rarely motivated purely by technology. In most cases, boundary conditions set the pace: Where is the measuring point located in the system, what potentials are present, how high are continuous and peak currents - and what accuracy is actually required over temperature and service life? These questions result in typical application patterns.
Low-voltage systems and compact DC/DC converters: In 12 to 48 V architectures, shunt measurement is often the obvious choice: direct, easy to integrate and very precise if designed correctly. In clocked controllers and dynamic load paths, the measurement chain determines the quality of the results - in particular the front end, Kelvin connection and layout management. If differential amplifiers and ADCs are planned anyway, the current measurement can be integrated with manageable additional effort.
High-voltage and electrically isolated measuring points: As soon as high potential differences are involved, the isolation concept comes to the fore. Magnetic sensors are then often attractive because - depending on the module design - they enable galvanically isolated measurement and already bring the signal to a level that is easy to process. Alternatively, shunt plus isolated front end is possible; the priority is then typically on precision/bandwidth versus power loss and integration effort.
Battery systems and energy measurement over time: If currents are to be integrated over longer periods of time (e.g. energy or state estimation), drift and reproducibility become critical. Shunt-based solutions offer clearly defined error mechanisms that can be easily controlled with thermal guidance, layout and calibration. Magnetic sensors score points where insulation, installation space or power loss dominate - but must be designed in such a way that offset and drift are not limiting, especially in the low current range.
Drives, inverters and industrial power electronics: Both approaches can be found in inverters and drives. Shunts are often used when fast current information is required directly in the power section for control algorithms - provided the common-mode environment is manageable. Magnetic sensors are often used where measuring points need to be potential-free, large currents need to be detected with low losses or integration into busbars/busbars offers advantages. The decisive factors are bandwidth, interference environment and the safety and isolation concept.
Across all scenarios, it is clear that shunt versus sensor is rarely an either-or situation. In complex systems, current measurement is increasingly viewed as a functional block that has to fulfill different requirements depending on the operating state - from precise low current resolution to robust detection of load peaks.
Where these requirements diverge, it can also make sense to combine them, for example by using separate measurement paths for different dynamic or accuracy targets.
Figure 4: A current sensor.
(Image: WDI AG)
Checklist: Seven Questions Before the Election
Planning current measurement saves discussions and iterations if the requirements are translated into concrete design questions at an early stage. The following points are deliberately formulated pragmatically - they lead directly to the parameters that separate shunt and sensor solutions.
Those who answer the following seven questions usually already have a robust preselection - and can recognize early on whether a combination makes sense, such as separate measuring paths for low current precision and fast protective function. This turns current measurement from a "component issue" into a controlled system decision:
What currents occur (min/nom/peak) and for how long (duration/peak)?
What bandwidth is really needed (control, protection, logging)?
How small is the measurement signal - and what does the common mode environment look like (low/high side)?
What dominates the error balance: self-heating/TCR or offset/drift/geometry?
Is galvanic isolation required - and where must it be verified (rating, distances, system test)?
How "harsh" is the environment: dv/dt/dI/dt vs. stray magnetic fields and reverse current flow?
What does testing and calibration look like (zero point, gain, temperature, production/operation)?
Conclusion: It Only Becomes Robust as a Measuring Chain
Shunt or current sensor is not a fundamental question, but a decision based on clear system variables. Shunts provide direct, very linear current information and - with a clean measuring chain - can enable high precision down to small current ranges. This comes at the cost of measurement principle-related power loss and the need to robustly record millivolt signals under real dV/dt and dI/dt conditions. Thermal management, Kelvin connection and a suitable front end are not details here, but part of the specification.
Magnetic current sensors decouple the measuring path from the current conductor and - depending on the design - can enable galvanically isolated measurement. They typically reduce the effort involved in small differential voltages, but shift the challenges to other areas: Geometry, offset/drift, temperature behavior and magnetic interference fields determine the error balance. They are therefore often the obvious option for applications in which isolation, minimal intervention in the current path and integration effort are dominant.
In many systems, it is worth considering current measurement as a functional block with several target variables: precise detection in the low current range, robust information for control and fast response in the event of overcurrent. Where these requirements diverge, a combination can also make sense - for example, separate measurement paths that address different dynamic and accuracy targets. The decisive factor remains: If you clearly identify the boundary conditions and error mechanisms at an early stage, you will not make the selection based on gut feeling, but as a reliable system decision. (mr)